旅新网2020-03-16评论:阅读:

火车学生票使用时间延长至5月31日

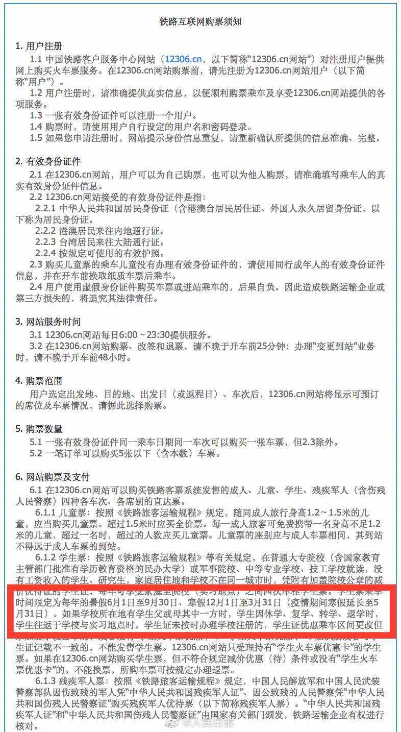
  3月14日,中国铁路12306网站更新《铁路互联网购票须知》显示,疫情期间,学生票寒假的乘车时间已由12月1日至3月31日延长至5月31日。

来源:人民日报客户端   

欢迎关注微信公众号:tourfresh;合作及投稿请联系QQ:187004408

看看旅游网